Quezon city icon

Quezon City Climate Change and Environmental Sustainability Department

Air Quality Monitoring

HOME DAILY MAP AQ DASHBOARD AQ INFORMATION BECOME AN ADVOCATE

Air Quality Monitoring

Quezon City Climate Change and Environmental Sustainability Department (CCESD) - Air Quality Monitoring Website

The Quezon City Climate Change and Environmental Sustainability Department (CCESD) - Air Quality Monitoring Website is a comprehensive website that enhances the City’s air quality monitoring capabilities to acquire, consolidate, and analyze reliable data and information for a data-based decision-making, policy intervention and evaluation, public health promotion, citizen support and participation, and effective implementation of air quality management initiatives.

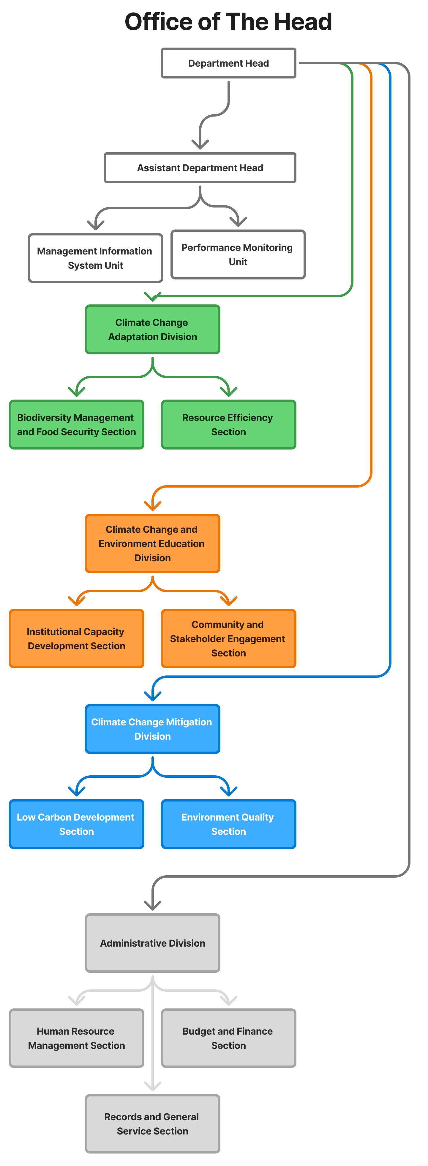
QC CCESD Organizational Chart

The Environmental Quality Section (EQS) is the section in charge of environmental quality management. The formulates the City’s Air and Water Quality Management Plan providing a comprehensive program, project, and activities for and water quality, monitors the City’s ambient air and water quality, collates and translates air and water quality into reports, publications, and references on air quality indices and water quality status for public dissemination.

Quezon city icon
Quezon city icon 6th Floor, Civic Center D (BRO bldg.), Quezon City Hall Compound
Quezon city icon 8988-4242 loc. 8349 / 8359 / 8348

Quezon City Government Emergency Hotline: 122

© 2024 Quezon City | Powered by Komunidad

Color Blind Mode